Commercial real estate prices north carolina
Table of Contents
Table of Contents
Are you considering buying a home in North Carolina? Congratulations! With its beautiful scenery and friendly communities, North Carolina is a great place to live. But before you dive into the home buying process, it’s important to know what to expect. Understanding the North Carolina home buying process can help you avoid common pitfalls and make the experience smoother and more enjoyable.
The Pain Points of North Carolina Home Buying Process
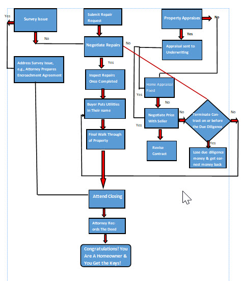
Buying a home can be stressful and overwhelming, especially if you’re not familiar with the process. In North Carolina, there are several steps you must take to purchase a home, such as obtaining pre-approval for a mortgage, finding a real estate agent, and completing a home inspection. These steps can be time-consuming and complex, and if you’re not prepared, they can lead to frustration and confusion.
The Target of North Carolina Home Buying Process
The North Carolina home buying process targets anyone who is interested in purchasing a home in the state. Whether you’re a first-time homebuyer or a seasoned investor, understanding the home buying process in North Carolina can help you make informed decisions and avoid common mistakes.
Summary of Main Points
In summary, the North Carolina home buying process can be a challenging, but ultimately rewarding experience. To navigate the process successfully, it’s important to understand the steps involved, work with reputable professionals, and do your research. By following these guidelines and taking the time to educate yourself, you can find the home of your dreams and enjoy all that North Carolina has to offer.
Why You Need a Real Estate Agent for North Carolina Home Buying Process
Buying a home is a significant investment, and having a trusted real estate agent can help make the process easier and less stressful. A good real estate agent can guide you through the home buying process, from finding the right property to negotiating a fair price.
When I was looking to buy my first home in North Carolina, I was overwhelmed by the different neighborhoods and housing options. My real estate agent took the time to understand my needs and preferences and helped me find my perfect home. She also helped me navigate the complex maze of paperwork and regulations involved in the home buying process, making it simple and straightforward.
How to Get Pre-Approved for a Mortgage in North Carolina
Before you start shopping for a home, it’s important to get pre-approved for a mortgage. Pre-approval helps you determine how much you can afford to spend on a home and gives you a better idea of what your monthly payments will be.
To get pre-approved for a mortgage in North Carolina, you’ll need to provide your lender with several pieces of information, including your income, assets, and credit score. Your lender will also review your debt-to-income ratio to determine whether you qualify for a mortgage.
Home Inspection Process in North Carolina
The home inspection process is one of the most important steps in the North Carolina home buying process. A home inspection can help identify issues with the property that may not be apparent during a walkthrough or initial visit.
During the home inspection, a licensed inspector will evaluate the property’s condition, including the foundation, plumbing, electrical systems, and other important components. They will provide a detailed report of their findings, including any issues that need to be addressed before closing.
How to Negotiate for a Better Price in North Carolina Home Buying Process
Once you have found a property you’re interested in, it’s time to make an offer. In North Carolina, it’s common to make an initial offer that’s lower than the asking price to allow room for negotiation. Your real estate agent can help you negotiate with the seller to get a fair price for the property.
When negotiating for a better price, it’s important to be reasonable and flexible. You may need to compromise on some aspects of the sale, such as the closing date or contingencies, to get the price you want.
Question and Answer Section
Q: How long does the North Carolina home buying process take?
A: The length of the home buying process can vary depending on several factors, such as the complexity of the sale and the availability of financing. Generally, the process takes between 30 and 60 days.
Q: Do I need a home inspection in North Carolina?
A: Yes, a home inspection is strongly recommended in North Carolina to identify potential issues with the property before closing.
Q: How much money do I need for a down payment?
A: The amount of your down payment will depend on several factors, such as the cost of the property and your financial situation. In general, most lenders require a down payment of at least 3% to 20% of the home’s purchase price.
Q: Do I need a real estate agent to buy a home in North Carolina?
A: While it’s not required, having a real estate agent can make the home buying process easier and less stressful. A good agent can help you find the right property, negotiate a fair price, and navigate the complex paperwork and regulations involved in the home buying process.
Conclusion of North Carolina Home Buying Process
Buying a home in North Carolina can be a challenging and complex process, but it’s ultimately worth it. By understanding the steps involved, working with reputable professionals, and doing your research, you can find the home of your dreams and enjoy all that North Carolina has to offer.
Gallery
The Home Buying Process In North Carolina Page 1 - Realestateexperts.net

Photo Credit by: bing.com /
Commercial Real Estate Prices North Carolina

Photo Credit by: bing.com /
The Home Buying Process In North Carolina Page 2 - Realestateexperts.net

Photo Credit by: bing.com / buying carolina process north
How To Make Your Home Buying Process In North Carolina Successful

Photo Credit by: bing.com / buying process
Raleigh North Carolina, North Carolina And New Homeowner On Pinterest

Photo Credit by: bing.com / buying process real estate tips house colorado springs infographics informative marketing infographic info wordpress




